毛剑卿谈曹赟定炮轰斯帅:都是为申花好,关键时刻球迷要团结
近日,原上海申花球员曹赟定在直播期间炮轰现任上海申花...
2026-03-08
61
近日,原上海申花球员曹赟定在直播期间炮轰现任上海申花...
北京时间9月9日,利物浦官方发布了球队的第二客场球衣...
据《队报》消息,周五晚在法国对阵乌克兰的世预赛比赛中...
央视网消息:北京时间12月28日,NBA常规赛继续进...
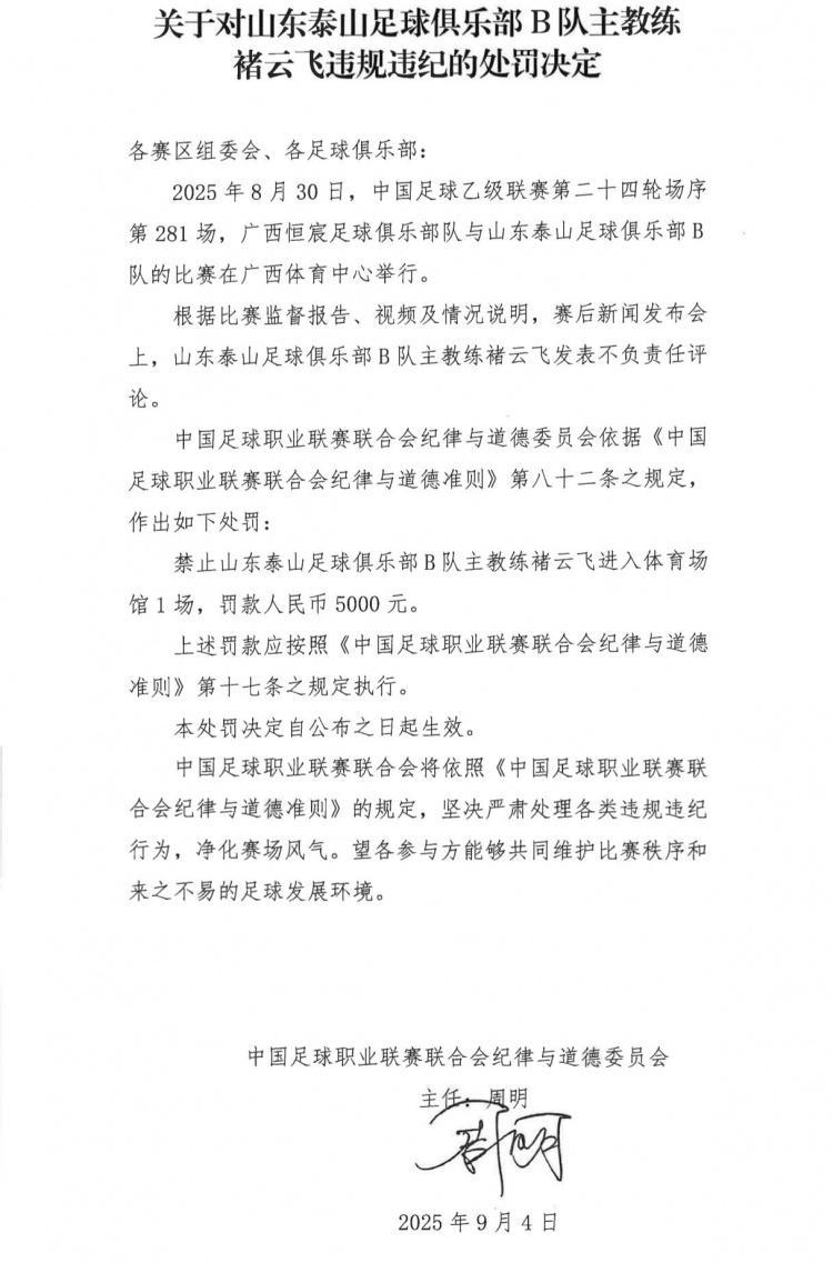
直播吧9月4日讯 因发表不负责任言论,泰山B队主帅褚...
直播吧9月4日讯 近日,巴西记者乌利塞斯-坎贝尔撰写...
直播吧9月3日讯 记者Santi Aouna消息,吉...
9月2日,当夏季转会窗落下帷幕,创造迎来了一个令人瞠...
继6天前在WTT欧洲大满贯瑞典站夺得U15女单冠军之...
雷速体育8月29日讯 据《The Athletic...